Share this
Table of Contents
Most organizations today are challenged with the traditional way of managing network configuration changes due to the exponential growth in the frequency of network changes needed to keep up with evolving business and technical requirements.
Regardless of the size of your network environment, frequent change is inevitable to devices such as routers, switches, firewalls, load balancers, DNS and other components. However, network configuration and change management is complex, and organizations struggle with simplifying the processes due to disparate systems (ServiceNow, Remedy, IPAM, Ericsson, etc.), manual legacy processes and fragmented silos of operations. As a result, a lot of planning is required to mitigate the high risks associated with network failures.
Having an agile network has become essential, but the traditional approaches and tools available are limited in their capabilities to deliver. Modern configuration management focuses on automating procedures and policies that formalize a repeatable, consistent process that keeps records of current device configurations, tracks changes you make to these configurations, evaluates the results of requested changes before implementing them on the devices, checks network stability after implementing the changes, and saves configuration backups. It is also vital to implement policies that define and enforce who can make changes, and how to recover quickly from failed network changes.
Challenges with Traditional Approaches to Network Configuration Management
Disparate management tools – Fragmented tools to manage the network including monitoring, ticketing, asset management, software and configuration management and more.
Skills gap – NetOps team is typically made up of several roles, each silo with a unique skill set like knowledge of the network protocols and various vendor specific CLI and semantics to configure the devices, making it difficult to have a holistic approach to config management.
Lack of end-to-end network visibility – Network and NetOps teams silos make configuration change management inefficient without a consolidated end-to-end approach.
Lack of intelligent automation tools – Config management tools which can push bulk update configuration changes with very little intelligence or verification which can introduce more problems than they solve.
Manual processes – Many changes are being performed manually, like CLI command executions of pre and post-checks, followed by ‘stare and compare’ analysis of the results, and configuration rollback if required. These activities done manually often use stale configuration data during the maintenance windows, resulting in failed execution and rescheduling of all the activities.
CLI and Python scripting – CLI/Python driven device configuration and syntactically complex attributes of the network configuration files, leads to frequent human errors.
These challenges impede network agility as network teams are reluctant to make configuration changes that could cause expensive outages.
How Itential Changes the Game for Network Configuration Management
Itential modernizes the legacy Network Configuration and Change Management (NCCM) processes by simplifying and automating the management of network device configurations and compliance remediation, enabling customers to drastically reduce risks and improve efficiency. Itential’s low-code network automation environment empowers Network Engineering and IT operations teams across the enterprise to easily automate network configuration processes and ensure real time compliance and remediation.
Itential’s comprehensive device configuration functionalities enable you to:
- Streamline configuration management
- Increase business agility
- Deliver higher levels of service
- Make informed decisions
- Reduce scope of human errors
Single, Aggregated Network API Connects Your IT & Networking Ecosystem
Itential simplifies your network automation ecosystem by providing a single, aggregated network API that connects tools within your IT ecosystems like ticketing, change management, inventory and monitoring tools. Easily integrate systems like ServiceNow, BMC Remedy, SolarWinds NPM and others once, regardless of how complex or heterogenous your network may be. It dynamically discovers functionality of integrated systems, listens for new requests, and learns changes made to systems in real time.
By eliminating swivel chairing between multiple systems and processes, re-using capabilities, and coordinating across many groups, Itential prevents costly manual errors. The result is a higher level of service and end user satisfaction.

End-to-End Network Visibility & RBAC Capabilities
Get a consolidated view of all the devices in your entire network. Use a single application to manage southbound devices on your network in an interactive manner. Flexible and streamlined device management capabilities allow users to view and modify devices in deployments across their organization, manage groups of devices, backup devices, and compare backup configurations of devices in multiple combinations. Gain total control over who in your enterprise can make changes to which devices by leveraging the platform’s RBAC capabilities.

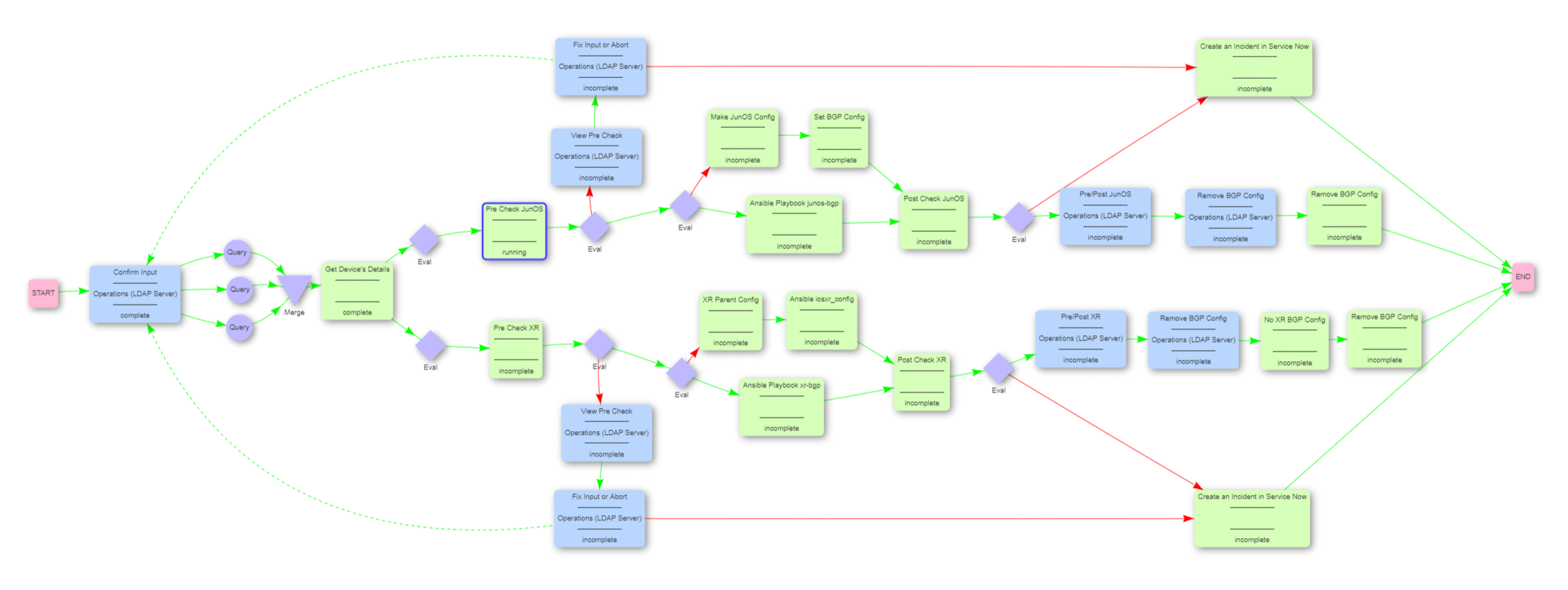
Automate Pre and Post-Check Comparisons
Build and execute automations that provide the ability to run network status checks by collecting and evaluating operational data. This maximizes the likelihood that a configuration change will be successful by inspecting the operational state of network devices and evaluating measured statistics. Evaluations are performed prior to making any device changes to be sure an incident, outage, or conflicting maintenance event is not active. Also, performing pre-checks during the maintenance window ensures that you are using live configuration data. Post change evaluations such as pass/fail evaluations, rule severities and variable processing, are conducted to make sure device changes took effect as intended.

Logical Device Grouping for Batch Automation
Create device groups based on region, class, office location, and more to use in batch automation workflows. Users can easily modify existing device groups or create new ones. Device groups can be accessed and leveraged by any system that integrates with the Itential Automation Platform. Logical grouping of devices further streamlines executing configuration changes.

Flexible and Intuitive Configuration Management & Comparisons
You can easily compare the difference in live configurations of multiple devices, and up to two past backup configurations of one or multiple devices. You have the flexibility to compare various configuration combinations to easily identify and quickly rectify errors.
You can also easily create device configuration backups, view all the backups that have been created for various devices on the platform, utilize the filter and sort functions to organize device lists/views, execute batch deletion actions, and execute rollback by selecting from multiple options.

Low-code Environment with Built-in Network Intelligence
Itential’s intuitive user interface enables engineers of all skill levels to participate in creating, visualizing and executing network automations, reducing human errors and operational inefficiencies. The built-in network intelligence supports your current network configuration management requirements, as well as your organization’s end-to-end network automation. Even without the deep network specific knowledge, you can easily drag-and-drop forms and templates specific to network functions to accelerate the automation of network changes and activities.
- Automate the complete change from ticket creation to ticket close
- Leverage built-in fall out queues for non-predictive behavior with automatic rollback
- Utilize exhaustive pre and post check capabilities to ensure error free configuration changes
- Include manual steps in your automation workflows as checkpoints

Configuration management is incredibly tedious and not very exciting, but it is extremely important to get it right due to the high impact of network failures. Organizations are looking at a more holistic approach toward network configuration and compliance auditing to reduce risks and improve efficiency. Itential is changing the game by mitigating the complexity and enabling customers to automate common device configuration use cases across multi-domain and multi-vendor environments.
To see a live demo of Configuration Manager, please reserve your spot at our upcoming webinar on simplifying configuration management with Itential.
Part 1 of Blog Series on Itential’s Configuration Manager. For Part 2 on Automating Network Compliance Management click here.
