Share this
Why do businesses invest in network automation and orchestration?
It’s not because networks are oh so profitable, or out of some pure, high-minded pursuit of best practices and technological advancement. It’s because you need to do things faster at scale.
Network automation investments are aimed at reducing opex, streamlining key IT processes, and accelerating the delivery of services across complex, growing enterprise infrastructure. And today’s networks need to empower businesses to move faster than ever, with the agility to adopt new technologies and vendors depending on the environment and to deliver services across complex, hybrid, global infrastructure.
To get there, network teams need to adopt solutions that enable a more modular approach to automation, enabling engineers to share and reuse assets and easily edit workflows to account for different situations. That’s how network automation can keep up with the speed of business.
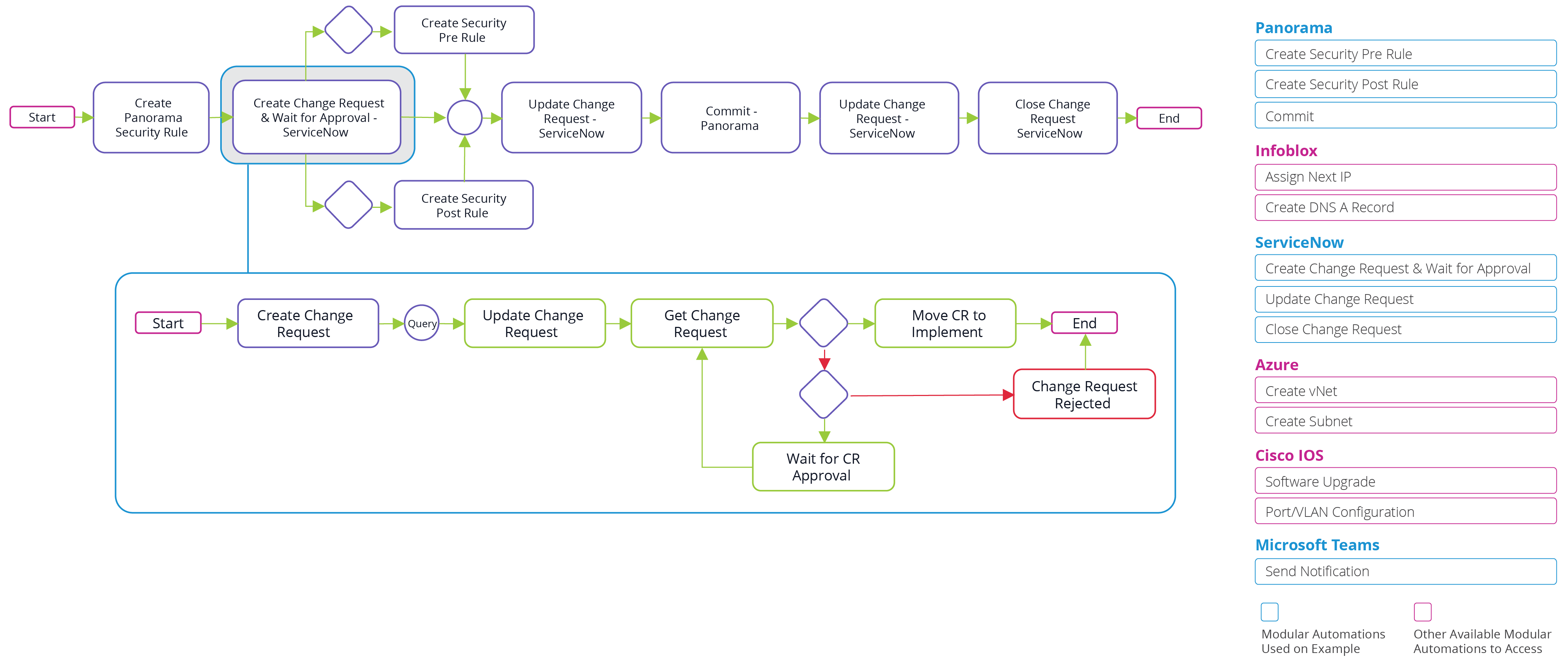
Common scenarios where modularity and reusability are important include switching device/equipment vendors or using a new vendor for a new location, adopting new technologies, onboarding employees (creating login credentials, updating security groups, etc.), and even equipment upgrades from a single vendor.
Here’s an example: you have a lot of devices from one vendor in your network. We’ll call them “Bisbo.” Bisbo releases some new equipment and announces that some of your current equipment is going to be sunset, but while the new equipment should work better, it also uses a different operating system. If your engineers wrote a collection of Python scripts that embedded a specific CLI to push config to Bisbo routers, they’re now faced with a significant rewriting effort even though a large percentage of what they’re trying to do should be exactly the same. But, if they could reuse what they’ve built and easily modify it to account for the new Bisbo operating system CLI, that effort to build new automations will be a lot faster.
Modular & Reusable Automation with Itential
Itential is designed to make network automation as practical, streamlined, and fast as possible. Two concepts in particular have had a real impact on how quickly and consistently our customers’ network teams can orchestrate workflows to deliver the services they need: modularity and reusability.
Itential makes automation assets easily accessible through a central library, with RBAC features available as you add assets to the library so that only authorized users can leverage each script, template, data transformation, or any other automation asset. Plus, assets can be stored in Git so engineers can take advantage of version control features. This levels up your team, allowing each engineer to use each other’s Python scripts, Ansible Playbooks, and Terraform plans, along with command templates and Jinja templates, in their own orchestrated workflows.
This unlocks a few important possibilities. A generalized process can quickly be modified with different scripts tailored to different device vendors, plugged into the same workflow as a “child job.” Data transformations built with JSON Schema can be reused across many workflows for manipulating payloads between workflow tasks.
And for compliance, teams can leverage a common library of command templates for pre- and post-checks, reducing issues by enabling the team to apply a large set of checks that would be impractical to hand-build for each automation. In addition, Golden Compliance trees can be applied to device lists with a dynamic hierarchy, so that compliance rules can easily be updated, maintained, and applied across the network.
Modularity and reusability are best practices for network automation, and our platform aims to make it as easy as possible to build workflows and leverage assets in an efficient, consistent way.
What It Means for Your Network Team
The benefits of this approach are clear for network engineers. Reusing existing assets and modifying them for purpose more easily helps save time and effort across the team, since engineers don’t need to replicate each other’s work (or their own) to build automations for many new network services. That leads to a better work environment with better hours, more productivity per engineer, and a more agile team that can respond to sudden requests driven by business need.
It goes further, though, especially over time and at scale. Reusing assets, leveraging version control systems for modifications, and avoiding duplication pays off in the long run in terms of avoiding config drift, tech debt, long training times for new employees, and more. In other words, relying on best practices now helps the team stay productive and agile while reducing any potential frustration.
What It Means for Your Business
The impact that modular, reusable network automation has on your network engineers will reflect out to the business as a whole. Today, a high percentage of IT processes have some networking component, and deploying services across hybrid cloud and on-premises infrastructure is vital to modern enterprises.
The faster a network team can deploy new services, the faster your speed to market for offering new products, and the more flexible your organization can be. This can be especially crucial when mergers or acquisitions happen — figuring out how to automate across new network infrastructure and integrate the two environments is a significant value add.
A network team that can automate at speed will support your business in moving faster and doing more. This way, the network can become a driver of value instead of a speed bump for crucial IT processes.
On top of this revenue-driven impact, there’s a cost-savings impact as well. Engineers aren’t spending time duplicating work, leaving more time for building new automations and proactively managing the network. Adhering to version control practices and ensuring consistency for automation assets can prevent future expenditures on “patching holes.” And finally, modular, reusable automation reduces the chances of compliance and security issues, since your team can perform more robust checks at scale and ensure they’re always using up-to-date automation assets.
Want to learn more about empowering your network team with modular and reusable automation? Watch this webinar to see how it’s done.
How Itential Helps You Expose, Extend, & Enhance Your Automations
Itential was built with these three capabilities at its core – expose, enhance and extend – so organizations can take any set of automations, apply them to multiple domains and systems with orchestration, and expose the orchestrated services to any kind of end user.
In addition, DevOps teams can now leverage this new functionality – the same functionality that engineers are logging into and exposing to the systems – creating a common set of tooling. This common set of tooling creates efficiencies as teams can build upon it, modularize it and gain a new level of interaction and control over their network assets by taking advantage of this core functionality.
In the end, these three capabilities give teams that are creating network automations and orchestrations a strong toolset to open up the consumption and create a greater community of people, systems, and tools that leverage the power of automations. Itential provides more flexibility for you to expose, enhance, and extend network orchestration and automation functionality than any other solution on the market, opening you up to new levels of efficiency.
To learn more about Itential’s patented integration capabilities, check out this white paper.

